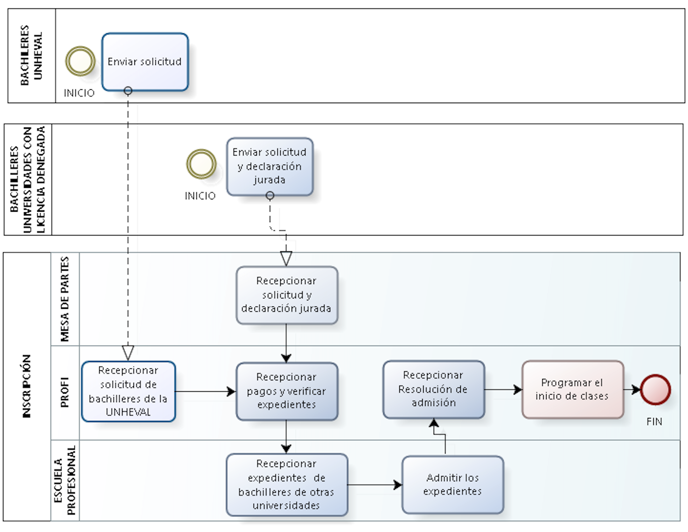
SOLICITUD
SOLICITUD
DNI (Para verificación de fecha de nacimiento)
Copia de recibo de pago de MATRÍCULA
Copia de recibo de pago de PRIMERA PENSIÓN
SOLICITUD
Declaración Jurada
DNI (Para verificación de fecha de nacimiento)
Copia de recibo de pago de MATRÍCULA
Copia de recibo de pago de PRIMERA PENSIÓN
MATRÍCULA (Pago único)
S/ 400.00

CÓDIGO: 9135-250

CÓDIGO: 399
PENSIONES
1ra cuota: S/ 767.00 – 2da cuota: S/ 767.00 – 3ra cuota: S/ 766.00

CÓDIGO: 9135-251

CÓDIGO: 400

LAS DEVOLUCIONES POR CONCEPTO DE MATRICULA Y PRIMERA PENSIÓN DEBEN DE SER REALIZADO DURANTE LOS 30 DIAS CALENDARIOS UNA VEZ EFECTUADO EL PAGO.

COORDINADOR
Dr. DANTE JACOBO RAMÍREZ MAYS
COORDINADORA ADMINISTRATIVA
Dra. ROCIO VERONICA RASMUZZEN SANTAMARIA
COORDINADOR ACADÉMICO
Mg. HIMBLER JACYSON ACEVAL CIENFUEGOS
TÉCNICO ADMINISTRATIVO
Zeida Rapri Solano
TÉCNICO ADMINISTRATIVO
Marissa Fiorella Chamorro Gozar
062 – 591069
938 707 582
972 337 897
957 480 405
Lunes a viernes:
8:00 am – 01:00 pm
03:00 pm – 05:15 pm
